TOP
官方微信
X

官方微信

官方微信

官方微博

直播平台

返回顶部
隐藏导航
显示导航
住培专栏 | 多维测评促提升 闭环管理强质量—我院开展住培360度季度评估工作
来源:锦州市中心医院 时间:2026-04-11  浏览次数:11
浏览次数:11


前言



为进一步夯实住院医师规范化培训基础,全面精准把控培训质量,构建全方位、立体化的教学评价体系,近日,科教科开展住培360度季度评估工作。本次评估围绕住培学员自评、学员对轮转科室评价、学员对指导教师评价、指导教师对学员评价四大核心维度,全面复盘季度教学成效,查摆问题短板,为后续优化教学管理、提升育人质量提供精准依据。




在学员自评环节,住培学员结合轮转工作实际,围绕职业素养、临床实践能力、医患沟通、自主学习、团队协作等方面,进行全面客观的自我剖析。学员们逐一梳理自身在临床诊疗、操作技能、理论运用等方面的收获,深刻反思临床思维不足、复杂病例处置能力欠缺、专业知识储备薄弱等问题,并针对性制定后续学习提升计划,切实做到正视不足、明确方向,以自省促自进。在学员对轮转科室评价环节,学员们从入科教育、教学活动开展、临床实操机会、科室带教管理、工作学习氛围等角度,对各轮转科室进行真实反馈。学员们普遍认可各科室规范的教学管理、充足的实践平台以及浓厚的学习氛围,对科室定期开展的教学查房、病例讨论、专题小讲课等活动给予充分肯定;同时,也结合自身学习需求,提出优化教学形式、增加专项技能培训、合理调配工作与学习时间等合理化建议,助力科室持续完善教学体系。

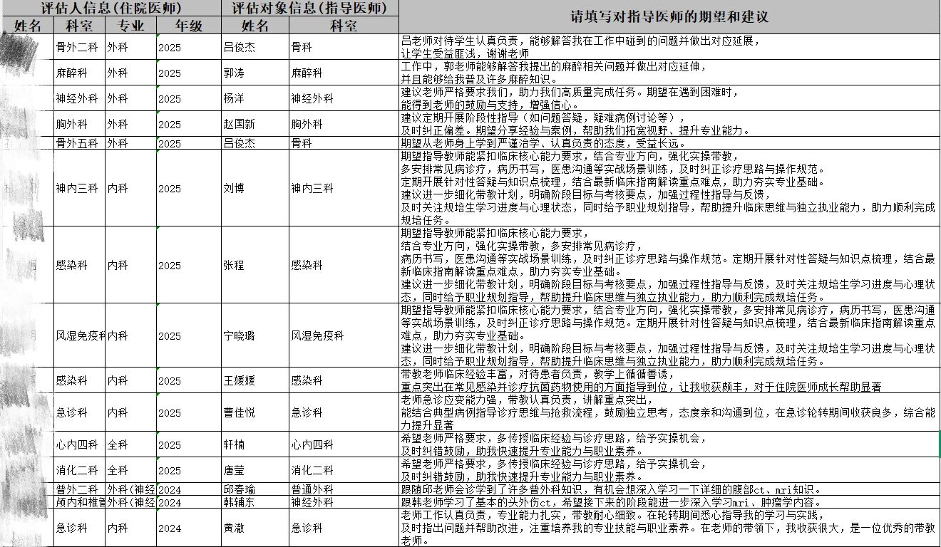
在学员对指导教师评价过程中,学员聚焦指导教师的教学态度、教学能力、临床带教水平、职业素养引领、沟通反馈效率等内容,进行评价。学员们纷纷表示,各位指导教师教学严谨、耐心负责,在临床实操、病历书写、病情研判等方面给予细致指导,以身作则传递医者担当与医德风范,充分发挥了传帮带作用;也针对个性化带教、疑难病例深度讲解等方面,提出了更具针对性的改进建议,推动师生教学相长。指导教师本着客观、负责、精准的原则,对住培学员进行全面评价。教师们充分肯定了学员们本季度在工作态度、临床技能、学习积极性上的进步,认可学员遵守科室规章制度、积极参与诊疗工作、主动钻研专业知识的良好表现;同时,结合学员日常临床工作表现,精准指出学员在临床思维培养、应急处置、复杂操作熟练度等方面存在的不足,并给出具体可行的改进意见,助力学员补齐短板、稳步成长。


图片

此次360度季度评估,反映了现阶段住培教学工作的成效与不足,为持续改进教学工作提供了重要依据。今后,科教科将常态化开展多维度教学评估,把反馈意见转化为改进工作的具体举措,不断强化过程管理、优化带教方式、完善培训体系,持续提升住培质量,用心培养基本功扎实、综合能力过硬的住院医师。




供稿/科教科 李嘉楠

审稿/科教科 李英梅

校对/机关党总支 郝娜
编辑/宣传企划科 徐剑